《左传》中关于用《周易》筮占的记载共有十二则,引用《周易》文的五六处;《国语》中所载《易》筮的也有两条。这是最早的关于《周易》的记载。《论语》所记“假我数年,五十以学《易》”一条,是在疑信参半的范围中;而且那几句话,就算是真,也只说明孔子学过《易》,与《周易》本身的研究没甚关系。孔子引过“不恒其德,或承之羞”,而他却说“不占而已矣”,把《易》文当作谚语看待,也就是不把《易》当做占筮书,而当做修养书。我们要探讨《周易》最初在社会上的地位、一般人对于它的态度、它的性质是怎样的、与后来的《周易》有无不同的地方这些问题,我们就得把这十几则文章来做我们研究的史料了。
从《左传》、《国语》所载的来看,所筮之事,实在灵验极了。占婚嫁,占战争,占目前之行事,占将来之命运,吉吉凶凶,无占不灵。这很足以见到《周易》在当时社会所占的势力,足以吸引人的信仰,支配人的思想。又观伯廖引《易》辞以知曼满之必死,知庄子用《易》辞以推断晋师之必败,蔡墨引《易》辞以反证龙物之必有,韩宣子见《易》象而叹周礼在鲁,可见《周易》在当时亦渐渐为人所尊视,《易》辞有格言宝训的价值。在相信数术的先秦社会,《周易》以占验博得一般人的信仰;加以格言式的教训之价值,儒家专从这方面去寄托发挥他们的思想,所以《周易》的地位一天高似一天。这样的痕迹,我们可以约略找寻出来的。
其初,《周易》并不见得怎样为人重视。这一点,在别的先秦载籍中不见称引可以知道,就在《左传》所载的事实上也看得出来。记卜筮的,一定是先卜后筮,虽说卜筮往往符合,但到了吉凶不同的时候,如“晋献公欲以骊姬为夫人,卜之不吉,筮之吉,公曰‘从筮’。卜人曰‘筮短龟长,不如从长’”(僖公四年《传》)。虽然有人说这是卜人偏袒龟卜,但卜人竟敢违反献公的意旨,说这类话,不能说毫无根据,有意诋《易》。“筮短龟长”的说法,恐怕是当时所公认的话,所以往往先卜后筮。不然的话,何以要先用繁难的龟卜,才用简便的筮占呢?若果《易》筮已经完全博得一般人的信心,龟卜早就该淘汰了,谁还去干这麻烦的事?就骊姬一事来看,正证明“筮短龟长”的话是不错。可惜我们没有看见筮占骊姬是怎样的一种“吉”。
我想《周易》之在春秋时代,还只是占书的一种,比较著名的一种,后来因为一则它用法简便,二则颇为灵验,三则它带有哲理的辞语,所以它的价值渐渐增高。龟卜因为繁难而材料又不易得,所以龟卜就不行,而被《易》筮夺取了它的地位了。
我们从《左传》、《国语》的记载中,约略知道下列几件事:
一 占法
《周易》本来是一种占书,这一点已无疑义,《左传》、《国语》可做证据。但《周易》究竟是怎样占的,这可是一个难以详考的问题。因为占法早已失传,《左》、《国》所载不过是所占之结果,而不是揲蓍的方法。后人所根据的,多半本之《系辞传》。《系辞》后出,不敢说它所载的就是春秋前后的方法,何况它又是一些杂乱笼统的话呢。
我们现在姑就《左》、《国》所载占筮之结果来看,大概有这么几种条例(相传之说,兹引钱大昕《潜研堂文集》卷四答问语):
(1)一爻变,则以变爻辞占,如观之否(庄二十二年),归妹之睽(僖十五年),明夷之谦(昭五年)之类是也。
(2)数爻变,则以彖辞(即卦辞)占,如艮之八(襄九年),屯贞悔豫皆八(《晋语四》)是也。
(3)六爻皆不变,亦以彖辞占,如泰之八(《晋语四》)是也。
这些条例,是后人按所载加以推测的,能否得其本来之真相,那就不敢说了。例如第一条,赵汝楳早就提出反对,他说:
案:《左传》庄公二十二年,周史筮陈敬仲,遇观之否;闵公元年,毕万筮,遇屯之比;闵公二年,威公(实桓公)筮成季,遇大有之乾;僖公十五年,晋献公筮嫁伯姬,遇归妹之睽;僖公二十五年,秦伯筮纳王,遇大有之睽;襄公十五年,崔武子筮棠姜,遇困之大过;昭公五年,庄叔筮穆子,遇明夷之谦:皆以两卦之变爻占。然昭公十二年,南蒯筮,遇坤之比;哀公九年,赵鞅筮救郑,遇泰之需,乃止用本卦而不及之卦,则所用变爻亦不定。(《周易辑闻》附《筮宗》)
对于第二条,他驳《易数大略》“三爻变,以本卦及之卦彖辞占”之论:
案《晋语》,晋公子筮有晋国,得正屯悔豫;司空季子举“利建侯”,此以两卦《彖》辞占者。然《周语》,晋筮成公,遇乾之否,亦三爻变,乃引当时占书而不举《易》《彖》。(《筮宗》)
第三条“六爻不变”之例,他也提出异议:
案:《左传》昭公七年,孔成子筮立元,遇屯,不变,曰:“元亨。”此举卦《彖》为占者。然成公十六年,晋楚战,晋筮遇复;僖公十五年,秦伐晋,筮遇蛊:皆不变,皆不举卦《彖》。孔成子筮立絷,遇屯之比,乃一爻变,史朝举卦《彖》曰:“元亨。”则六爻不变者,不专以卦《彖》占;而一爻变者,反得举卦《彖》也。(《筮宗》)
依他这样说,则《左》、《国》所载,简直就找不出甚么筮占的方法来了。因为它本来没有一定的方法,有时这样说,有时那样解,后人要给它立几条原则来范围它,使人有所遵从,结果是失败的,倒不如让它空空洞洞,在有法无法之间,然后见得它的神灵。毛奇龄著《春秋占筮书》,极力推崇《周易》之占验,它引一段故事说:
东汉永建三年,立大将军梁商女为贵人,筮之……得坤 之比 ……当时解之者,但曰“元吉”“正中”而已。其后进为后,顺帝崩,进为皇太后,以无子,立他妃子,临朝,即冲帝也。冲帝崩,质帝立,又临朝。及兄冀弑质帝,然后迎桓帝立之,而于是有兄冀擅权,宦官乱政之祸。今占之,则坤五,后也。之比,而变刚,君也,临朝也,所谓“显比”者也(比九五“显比,王用三驱,失前禽”,“舍逆取顺”)。“三驱”,立三帝也。“失前禽”者,无子也,犹无前星也。“舍逆取顺”者,信宦官,杀忠良也(池案“舍逆取顺”,为《象传》之文,用以解“失前禽”之意者,并非爻辞)。其最可异者,一推自复(推《易》法,凡一阳卦俱从剥复来),以震初之刚 而易比五;一推自剥,以艮上之刚 而易以比五。震为长子,为兄;艮为门阙,为阍寺(俱见《说卦》)。合兄冀与宦官而皆与九五有参易之象,因之有弑帝乱政之祸。向使汉之太史知此,则必唾而去之矣。
若汉太史生在毛奇龄的时代,有史事可凭,他的聪明决不让毛氏;反过来说,若毛氏在东汉为太史,恐怕也止于会说“元吉”“正中”的话吧。无论如何,他决想不到“三驱”即“立三帝”,“失前禽”即“无子”;他也决想不到“舍逆取顺”一句《象传》的话,可以合经文一样地有大意义,是“信宦官,杀忠良”的解法。我们只能惊叹《周易》的神秘奥妙,却不愿责备汉太史之无知,因为《周易》实在是太神妙了,“广大悉备”,无所不包;它的变化是无穷的,它的取象是无限的,它的占筮又这么灵验,汉太史只有自叹不才,等毛奇龄先生在千百年后来替他解释。
从《左传》、《国语》中求占筮的原则已是求不到了,然而他们——春秋时代的卜官之流,所占又那么灵验,难道他们竟是信口开河,适逢巧合吗?这当然不是的。他们当时一定有他们的方法,不过我们不知道罢了。他们的方法或许有好些,我们现在考究不出来罢了。一种技术之能施用,流传社会,能够博得一般人的信心的,它当然有其施行的方法。虽然现在我们未必相信它,但当时则必是相信的。又春秋时所用的占法未必是原始的占法,正如秦汉以后的占法不一定是先秦的占法一样。然而春秋时代确会用《周易》来筮占,筮占又一定有筮占之法。它的方法,我们虽不能给它定出几条原则来,但我们可以综合他们所说的话来做一个结论。关于这一点,赵汝楳在《易雅》一书中已给我们说明过,他道:
夫儒者命占之要,本于圣人,其法有五:曰身,曰位,曰时,曰事,曰占。求占之谓身,所居之谓位,所遇之谓时,命筮之谓事,兆吉凶之谓占。故善占者,既得卦矣,必察其人之素履,与居位之当否,遭时之险夷,又考所筮之邪正,以定占之吉凶。(《占释》第九)
这是从《左传》、《国语》所载占验之事加以综合的解释的,这个解释很能揭出筮占变化的原则。《周易》的卦爻与卦、爻辞既然是死板板地限定了(春秋前后,大概还有其他卦、爻辞),则在占得同样的卦爻的,岂不是应有同样的吉凶才对。那末,占法未免太死板了;而事实上有时吉凶相反的,那更是得失无凭了,教人怎样去信?《周易》的占法,起先或许有过这样的缺憾,后来几经试验,事后参详,才知道占法原来不是这样简单的,必须从求占者其人其位,以及其时其事加以推求对照,与占辞是否相合,然后定得吉凶。并不是占得吉就一定好,要你能够消受得才成(如南蒯之将叛的故事);占得凶也未必一定倒霉,要看时地而定(如重耳筮得国之事,与鲁将伐越,子贡与孔子之辩吉凶的故事,见《论衡》二十四《卜筮篇》)。这种因身因位、因时与事而定吉凶的占法,想是经过一番变化,较为进步的占法了。这里不妨再引《易雅》所举的例证来看看:
姑以卫孔成子所筮论之。孟絷与元皆嬖人婤姶之子,则身也。孟长,元次,则位也。襄公死,社稷无主,则时也。筮享卫国,则事也。筮元得屯,筮孟得屯之比,则占也。夫继体为君,将主社稷,临祭祀,奉民人,事思神,从会朝,而孟不良能行,成子虽不筮可也;疑而两筮之,皆得“元亨”,傥史朝以“元”为“长”,昧非人之义,而吉孟之占,是使跛躄为君,而蓍失其所以灵矣。
孔成子筮立孟,得屯之比,史朝以卦辞为占;毕万筮仕,亦得屯之比,辛廖兼本卦之卦两象为占:非卦同而占异也,立君与仕事之重轻已殊,孟絷、毕万之身与位时又殊,虽使百人千人同得此卦,其占乌乎而可同!
南蒯将叛,筮得坤“黄裳元吉”,子服惠伯以为忠信之事则可,不然必败。
晋文筮有晋国,得屯之豫。史以为不吉,司空季子以命筮之辞占之,曰:“吉孰大焉!”
是知吉凶无常,占由人事。固有卦吉占凶,卦凶占吉;亦有同卦异占,异卦同占:非参稽五物,无以得蓍之情而穷其神也。
看《左传》、《国语》所载,《周易》之所以那么灵验,断不是像一爻变用甚么占,数爻变用甚么占,不变又用甚么占,那样简单的几条条例所能济事的,必定要参稽这“身、位、时、事、占”五物才足尽筮占之能事,得筮占之妙窍,探《周易》之神奇。若果还不够,或许可以添上地方之“地”一项或其他;若果嫌“占”的一项在《左》、《国》中所说的卦“象”还不数用时,也可以仿照他的办法,再增添上去,如《说卦》所载以及九家逸象所云;这些似乎还不够,又不妨学学汉儒,再创造些八卦方位、纳甲、纳音、世应、飞伏等玩艺儿,只要把它解得通,说得灵。
二 卦象
《系辞传》说:“圣人设卦观象,系辞焉而明吉凶,刚柔相推而生变化。是故吉凶者,失得之象也;悔吝者,忧虞之象也;变化者,进退之象也;刚柔者,昼夜之象也。……是故君子居则观其象而玩其辞,动则观其变而玩其占。”又曰:“是故《易》者象也;象也者像也。”象,是《周易》最重要的东西。这是“圣人有以见天下之赜而拟诸其形容,象其物宜”的。卦中合象,卦就是代表象的。《左传》、《国语》之言卦象的,如:
坤,土也。巽,风也。乾,天也。风为天于土上,山也。(庄二十二年)
震,车也。坎,水也。坤,土也。屯,厚也。豫,乐也。(《晋语》)
综计《左》、《国》所载,约有下列几种:
乾——天,天子,金,玉。
坤——土,马,母,众,顺,帛。
震——车,雷,兄,长男,足。
巽——风。
坎——水,夫,众,劳。
离——火,日,鸟,牛,公侯。
艮——山,“于人为言”,庭。
兑——泽。
屯——厚,固。
豫——乐。
明夷——日。
比——入。
随——出。
这些卦象,就是《说卦传》与《杂卦传》所完全采取而加以扩充的。古代所用的卦象,当然不止这些。《说卦》所说,并不是向壁构造,可以说它是实有所本的。就这简单的几条来说,一卦之中,已有几种取象,所取之象,范围亦广,从天文地理以至人事各方面都有了。八卦的关系,验以坤为母、震为男之说,似乎已经成为“一家”了。
三 变卦互体
《左传》、《国语》常说某卦“之”某卦,如观之否,屯之比之类;“之”者,变也。观之否,观卦的六四变为九四,成为否卦;屯之比,屯卦的初九变为初六,成为比卦也。
“变卦”与“卦变”不同:“变卦”从揲蓍而变;“卦变”是卦自为变。朱熹《卦变图说》谓:“凡一阴一阳之卦各六,皆自复姤而来;二阴二阳之卦各十有五,皆自临遯而来;三阴三阳之卦各二十,皆自泰否而来;四阴四阳之卦各有五,皆自大壮观而来;五阴五阳之卦各六,皆自夬剥而来。”王应麟《困学纪闻》:“一卦变六十四,六十四卦变四千九十有六。……”钱大昕《潜研堂集》:“卦变之说,汉儒谓之‘之卦’。虞翻说《易》,专取‘旁通’与‘之卦’。‘旁通’者,乾与坤、坎与离、艮与兑、震与巽交相变也。‘之卦’则以两爻交易而得一卦。”从本卦中以两爻交易而得一卦之“卦变”,与从揲蓍的从此卦变至彼卦之“变卦”自然不同。汉儒之“之卦”与《左》、《国》某卦“之”某卦也是不同。《左》、《国》只言“变卦”,却没有用“卦变”之法。谈“卦变”当自汉儒始,其根源大概从卦、爻辞与《彖传》所说的“往来”、“上下”、“刚柔”以及损之六三“三人行则损一人,一人行则得其友”(顾亭林《日知录》说)等推演出来(卦变之说,有驳斥者,见李惇《群经识小》)。
“互体”之说,普通是说二至四爻、三至五爻交互各成一卦;这个“互体”之卦,据说与本卦是很有关系的;一卦之义,包含了互体卦义;一卦之占,也要从互体卦上去推测。例如八卦之中除了乾坤是纯阴阳二卦外,如震( )有艮下坎上之互体,巽( )有兑下离上之互体是也。互体是汉儒用以附会卦象而释占的一种巧妙的方法。例如:
“遇观 之否 。……坤,土也。巽,风也。乾,天也。
风为天于土上,山也。”杜注:“自二至四,有艮象;艮为山。”“风为天于土上”,何以是“山”,诚然难解;但卦象是这样,它却没有说明是互体;就是初、二、三、四、五、上等爻之名目,在《左传》、《国语》中也找不出来。然则二至四,三至五的互体说,那时候当然还没有,至少它不像后来的说法。又如:
遇归妹 之睽 。……其繇曰:“士刲羊,亦无衁也;女承筐,亦无贶也。西邻责言,不可偿也。……为雷为火,为嬴败姬。车说其 ,火焚其旗,不利行师,败于宗丘。……”服虔注:“三至五,坎;坎为血,血在坎上,故刺无血。三至五为坎;坎为月,月生西方,故为西邻。……三至五有坎象,水胜火,故为嬴败姬。……五至三有坎为水象。震为车,得水而脱其 也。”
这些都是望文附会的,原来并没有这种意义。最可笑的是坎既为血,何以又说“血在坎上”?换句话说,“血在血上,故刺无血”,这话通吗?
总之,《左传》、《国语》所载虽可以把互体说附会上去,但原来却没有这种说法。
四 卦爻辞释
《易经》的内容分两部分:一是卦画,是取象的;一是系辞,是辨吉凶的。“象”的部分,范围是可以推扩到很广,《易》学家是要把八卦来包笼森罗万象的,因为这几个符号虽简单,但它是很神秘的,你可随便把甚么附会上去,它是无所不容的。至于“辞”的部分,似较为有限制了,实实在在这么一句话,你不能把它放大了多少,你更不能去改变它。不过这也是比较的话而已,一句话有时也很可以有好几种的说法。像《周易》卦、爻辞那么古奥的话,有时教你把它分句读也有一句话作好几种的分法的,何况它的文义的解释。例如《周易》开卷第一句,
乾元亨利贞
你可以把它读作
乾:元,亨,利,贞。
穆姜的解释是这样读。你也可以读作
乾:元,亨,利贞。
《国语》司空季子的话与此相类。你又可以读作
乾元,亨,利贞。
《晋语》及《文言传》就有这个说法,《文言》说:“乾元者,始而亨者也。利贞者,性情也。”但我们若把《周易》作文法比较的研究,又可以读成下式:
乾:元亨,利贞。
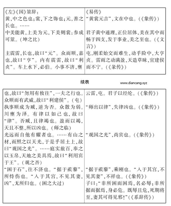
读法既然不一样,解释当然不同。现在我们试把《左传》、《国语》所载的与《易传》的解释比较一下。

我们就举这五段做例吧。其余若随之“元亨利贞”的解释,为《文言》所采用;明夷之谦(昭五年)卜楚丘之言,是没有可比较的。
我们比较各种解释,觉得《左传》、《国语》所载比《易传》为较详尽切实;其中最没意义的是《象传》的话,往往说了等于没有说。他的原因,我想是因为前者是卜官或于《周易》有研究的人所解释,故较为得当。而著《易传》的作者们,是儒家者流,他们本来是不大理会《周易》的,视为一种占书;但对于这本占书渐渐觉得他有说理的文章可观,有至理名言在内,儒家者流才注意它,终于把它拉拢来做了他们的经典,把它染上一层儒家的色彩。《彖传》作者大概还跟卜官之徒有来往,得到点传授,故所言尚觉不差。至《小象》(解爻辞)作者,简直是东施效颦,直抄爻辞而已。
《左》、《国》筮辞较《易传》所释为切当,还可以引一段话来证明:
《春秋》襄九年《传》,穆姜答史之言,与今《文言》篇首略同,而词小异。以文势论,则于彼处为宜。以文义论,则“元”即“首”也,故谓为“体之长”,不得遂以为“善之长”。“会”者,合也,故前云“嘉之会也”,后云“嘉德足以合礼”。若云“嘉会足以合礼”,则于文为复,而“嘉会”二字亦不可解。足以长人、合礼、和义而乾事,是以“虽随,无咎”。今删其下二句,而冠“君子”字于四语之上,则与上下文义了不相蒙。(崔述《洙泗考信录》)
崔氏要证明《文言传》“非孔子所为”,故揭出“作传者采之鲁史而失其义”之秘。实则《易传》之释《易》,都较《左》、《国》对筮辞的说解为差,这是时代不同的关系,我们是不能为《易传》讳言的。《易传》大部分出于儒家之手,儒家而肯为占书《周易》作传,已是颇后的事了,是当《周易》被尊为“经”书这一度变化之后的事情。被尊为经书的《周易》与作占筮用的《周易》是不同的:一个是数术时代,一个是哲理时代。因为时代有先后,所以解释就有异同;因为解《易》之人的派别不同,所以他们的观点就有差别。《文言传》之解“元亨利贞”,虽采自《左传》,而所以有不同者,并非“失其义”之过,实是时代不同、观念不同的缘故。其所变更的字句虽小,而其所受于时代的影响实大。再看“坤之比”一段,《左传》惠伯之所释,美有上中下之分,而“参成可筮”,《文言》则另有一番见解,说“君子黄中通理,正位居体,美在其中而畅于四支,发于事业,美之至也”。其口吻之差别,与思想之不同,可以概见。当然,不从占筮说,而从哲理说,则《易传》又有它的比较高深的道理在。《左》、《国》所载春秋时人对于《易》的说解,一面要顾到占筮,一面则引伸发挥;《易传》虽说解经,实则是借《易》来发挥他们的封建伦理思想,为统治者宣教,其重点已经转变了。
五 当时占书与卜者撰辞
《左传》、《国语》中所占之繇,跟《周易》之卦、爻辞大多相同,也小有出入。如归妹之睽,“士刲羊,亦无衁也;女承筐,亦无贶也”,今《易》辞作“女承筐,无实;士刲羊,无血”,意义相当,无关宏旨。其中有完全不同的一条,是:
秦伯伐晋,卜徒父筮之:“吉。有涉河,侯车败。”诘之,对曰:“乃大吉也。三败必获晋君。其卦遇蛊,曰:‘千乘三去;三去之余,获其雄狐。’夫狐蛊,必其君也。”(僖公十五年)
蛊的卦辞,在《易》为“元亨,利涉大川,先甲三日,后甲三日”。卜徒父之言,既非其自撰之辞;玩其文,似引自占书,故杜注谓是“卜筮书杂辞”。又成公十六年《传》:
晋侯将伐郑……筮之,史曰:“吉。其卦遇复,曰:‘南国䠞,射其元王中厥目。’国蹶王伤,不败何待!”
辞与《周易》亦不同,刘炫谓亦是杂占之辞(见僖十五年《正义》引)。
因为所占的与《周易》的卦、爻辞不一样,所以就说他是杂占之辞,或“筮书杂辞”。可见当时所用以占卜的,除龟蓍之外,当有别的占法、占书;或《周易》除现存的卦、爻辞之外,还有别的占辞。可惜我们现在已无法知道了。我们只知道,除《易》的卦、爻辞外,还有别的占辞;又知道,用《易》占的并不一定依照《易》辞,别的占辞与《周易》有同等的价值,有同样的灵验。
据《左传》、《国语》所载,还有一种特别的现象,就是卜官在筮时临时所撰之辞。如:
成季之将生也,桓公使卜楚丘之父卜之……又筮之,遇大有之乾,曰:“同复于父,敬如君所。”(闵公二年《传》)
杜注:“乾为君父,离变为乾,故曰‘同复与父’,见敬与君同。”筮者之辞,跟卦、爻辞很相类。又昭公五年《传》:
初,穆子之生也,庄叔以《周易》筮之,遇明夷之谦,以示卜楚丘。曰:“是将行而归为子祀,以谗人入。其名曰牛。卒以馁死。”
句法虽不像卦、爻辞,其性质与故事也很有点相近。《周易》卦、爻辞中,有些是含有故事性质的,如随上六“拘系之,乃从维之,王用享于西山”,大壮六五“丧羊于易,无悔”,晋“康侯用锡马蕃庶,昼日三接”,蛊上九“不事王侯,高尚其事”,明夷六五“箕子之明夷,利贞”等,都带有故事的背景的。这些辞语,若能明白其故事之底细,就容易解,否则说人人殊,聚讼难决。如“康侯”之“康”,成为“美名”(王弼注),“侯,谓升进之臣”(孔《疏》),而“箕子”变为“荄滋”了;而王亥“丧羊于易”的故事,王国维和顾颉刚先生的研究,比过去的《易》说高明得多(参看顾先生之《周易卦爻辞中的故事》,见《燕京学报》第六期)。《左传》载成季与穆子之生之辞,若只载筮者之辞而不及故事的背景,则这些筮辞,恐怕永远没有人理会得出他们是怎么一回事。《易》卦爻辞就是卜官所记载的,其中有许多为我们所不容易了解的缘故,就是因为我们只见筮辞而没有见到这筮辞的背景。
1930夏,燕京大学
(载《古史辨》第三册《上编》)