一 论易传著作时代书
颉刚先生:
上星期曾把《易传》中的《彖》《象》两传的著作后先猜想过,同时说及《系辞传》为较后出。其大约的年代,《彖》《象》二传当著于战国末年至秦汉之间;至《系辞传》恐怕是从汉初直到西汉末。让我现在更说说我对于《系辞》、《文言》二传的推想。愿你切实指教。
我颇疑《文言传》就是《系辞传》中的一部分,后人因为它解释乾坤二卦颇为完备,所以分出,另立名目。其实《文言传》并非一人所著,故解《易》乾卦之言在一传中就有四种不同的说法。在《文言传》的编者——只是编者,非著作者——看来,这不同的说法原没有甚么要紧的。他原来没有想到是孔子作不是孔子作的问题。
《易传》中,别的传都是很有系统,很有条理的,只有《文言》、《系辞》是“杂拌”。《文言》虽说经过某个编者的组织,却并不高明。《系辞传》简直就是零片断简,东一段,西一段。而后人的分章,有些地方很是勉强,例如“精气为物”、“显诸仁”两段。
《系辞》(包括《文言》)实是西汉时代一班《易》学家说《易》的遗著的汇录。
南宋徐氏《易传灯》一书,未见。据《四库总目》说:“……谓《系辞下传》‘《易》之为书’三章,皆汉儒《易纬》之文,讹为夫子之作,以诳后世,亦沿欧阳修之误。”《四库》所非,我们或许以为是呵!
“抵牾”与“烦复”两点,为欧阳修所以致疑。这就是我所谓“杂拌”,所谓“《易》说汇录”。《系辞传》既是这样一种东西,则它不是一人之作固可以断定,不是一时代之作也可以由假定而至于判决了。
《文言传》的文章与《系辞》相仿,而抵牾烦复亦差近之。所以我想它们原是《易》家店中的杂货摊上的东西;后来来了一个顾客,把其中一部分挑选了,重新装璜,另标牌号,于是乎“文言摊”、“系辞摊”等一起冒了孔家店的牌,公卖假货,不特《文言》失其本来面目,即《系辞》亦非复当年的真相了。
学生镜池。三,三一,十九年
二 论易经的比较研究及彖传与象传的关系书
镜池吾兄:
今天把你标点的《周易经传》覆看一遍。有些地方是改了。有些未改的也写在边上或书眉,以待你的审核。
我觉得分段之后,再应分大段与小段。小段为提行,大段为空一行。《系辞传》、《文言传》等均不能不如此。但这事也甚困难。请你再审查一下。
我对于标点《易经》的意见,以为“文法的比较”最为重要。因为《易经》中所说的话,不但我们不懂,即做《易传》的人也不懂(看《象传》的只会敷衍字句可知)。那么,我们要标点它,只有从文法上去求出它的成语(纵不能知道它的意义,也须知道哪几个字是可以联缀在一起的),使我们的标点不致把那时的成语打碎已算尽了我们的职责。试举一例。例如乾九三之“厉无咎”,我们从全部《易经》中可以归纳出一个用“厉”字作成语的通则来,如下:

(一)“厉”——如既济上六的“濡其首,厉”。
(二)“厉吉”——如颐上九的“由颐,厉吉”。又遯九三之“系遯有疾厉畜臣妾吉”疑亦系“厉吉”一语之伸展,如“利贞”之伸作“利牝马之贞”。但“厉”字如不为“吉”字之副词而为形容词(如上条)时,也许其解释应为“有疾则厉,畜臣妾则吉”。
(三)“厉终吉”——如蛊上六的“有子考无咎,厉终吉”。
(四)“悔厉吉”——如家人九三的“家人嗃嗃,悔厉吉”。
(五)“厉无咎”——如复六三的“频复,厉无咎”。
(六)“厉无大咎”——如姤九三的“其行次且,厉无大咎”。
(七)“厉吉无咎”——如晋上九的“维用伐邑,厉吉无咎”。
(八)“贞厉”——如革九三的“征凶,贞厉”。
(九)“贞厉终吉”——如讼六三的“食旧德,贞厉终吉”。
(十)“有厉”——如兑九五的“孚于剥,有厉”。
从前人每把乾之“厉无咎”讲作能惕厉(即勉励)则无咎。从以上诸语看来,并无此意。“厉”似不是好字,也许和“吝”同纽通假,或与“吝”义略同。故“厉终吉”犹云“虽厉而终吉”,“厉无咎”犹云“虽厉而无咎”,“贞厉终吉”犹云“贞虽厉而终为吉”。
我很希望你把六十四条卦辞,三百八十四条爻辞,一一写在片上,把这四百四十八张片子常常排比,把其中相同或相类之句子,相同或相类之成语,相同或相类之文字,不惮细琐,一一抄出比较。这是最切实的一步工作。这样做去,定有许多意外的发见,为经师们所想不到者。
我今天对看你的抄本《彖传》和《象传》,有一个新意思在我眼前一烁,似乎前途很有光明似的。只是我现在没有功夫研究《周易》,所以写在这里,请你注意。
我前疑《彖传》即是《象传》,后来因为有了《新象传》,把“象”字略略改变,变成“彖”字,遂分二种。此意昨天已向你说了。你亦从《系辞传》中翻出“彖者,言乎象者也”一语,以见这两种本无大别。
今天看这两种,知道:

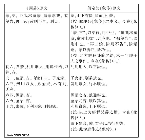
《彖传》中所说的卦爻之位,如“刚中正”,“柔得中而上行”,“刚中而柔外”,“损下益上,其道上行”等,《象传》中所说的卦爻之位,如“从上吉也”,“上逮也”,“上穷也”,“上使中也”,“以中直也”,“得中道也”,“志舍下也”,“志在外也”,“位正当也”,“位不当也”等,《象传》中爻的部分,除了这一点讲位之次序的犹有些意义外,其余简直望文生训,或把爻辞改头换面,或说些自己也不懂得的囫囵吞枣的话。
至《象传》中之卦的部分,或说“先王以……”,或说“圣人以……”,或说“君子以……”,虽是有许多附会,却自有其组织。他把世界上的“事作”分成六十四类而分隶于每卦之下,使得《周易》切合人事。这思想和手段似乎比作那一部分的高明得多。
所以我疑心《象传》之爻的部分原与《彖传》相合,这一种出现在前;至《象传》的卦的部分则是后来出的。自从出了后一种,而前一种遂被分裂。现在试写出一卦:

我们看,此传释卦辞的“童蒙求我,志应也;初筮告,以刚中也……”,其句法与释爻辞的“利用刑人,以正法也;子克家,刚柔接也……”的方式何等相同!这两种东西不有出于一人之手的可能吗?
至于君子怎么样,先王怎么样,就是在现在所称为《彖传》的里边也寻得到。试举数例,与今《象传》之文作一比较:

它们有的相同,有的不相同。不过《彖传》中这类话不多,不像《象传》的每卦必有,而且有固定的方式的,故我怀疑《象传》之文即是把《彖传》这种话扩充而成的。如果如此,其时代的后先就可判定了。
颉刚,十九,三,廿一
三 答书
颉刚先生:
那一天我胡乱写了一段话,关于《易传》时代的推测,那不过是一时的构想,没有甚么学理的根据的。
那天你告诉我的“《彖传》恐怕是原来的《象传》”一句话,也没有指出论据。我也想起《系辞传》有“彖者言乎象者也”一句话,随手翻出来看,颇觉得你这个意思新奇可喜。回来因忙于干了点别的,也没有继续去研究。昨天翻阮元的《揅经室集》,有“彖音”“彖义”两条。他的意见,以为彖应音弛,与“材”音近,材即裁,有判分之意。
案《系辞传》言“彖”的地方有下列几则:
1.“彖者,言乎象者也。爻者,言乎变者也。”(《上传》)
2.“是故,《易》者,象也;象也者,像也。彖者,材也。爻也者,效天下之动者也。”(《下传》)
3.“知者观其‘彖辞’,则思过半矣。”
4.“八卦以象告,爻彖以情言。”
除了这几条之外,就找不着甚么材料了。阮氏是采取第二条那句训诂来解释的。
材料虽然不多,然而这四条似乎很重要。我们先看第三条,“知者观其‘彖辞’,则思过半矣”,这个“彖辞”就是我们所谓“卦辞”。《系辞》里,“彖”与“爻”对立而常连说。所谓“爻”就是“爻辞”。他一次两次的说明白:“系辞焉以断其吉凶,是故谓之爻。”“爻”既是“爻辞”,那末“彖”是“卦辞”,据这几条看来似乎合理。然而“爻辞”之在《左传》,不曰“爻”而曰“繇”,“卦辞”亦曰“繇”(《国语·晋语》)。看来这些名词已经过一番改变了。这番改变,或许就在作《彖传》或《象传》那班人的时候,说不定就是他们定规的。到《系辞传》作者的时代,这种名为“彖”为“爻”而不叫做“繇”的名词早就流行了,所以《系辞传》作者就用这种通行的说法,仿佛从前的“繇”字已完全消灭于人们的意识界了。这就是说,《系辞传》之作当远在《彖》《象》之后。我这样猜,未知对否?
第一第二两条所说的“彖”,虽似乎有两种说法,实在也不冲突。所谓“彖者,言乎象者也”,这就是《彖传》所注意的“象”与“位”。所谓“彖者,材也”,是《系辞传》作者所注意的“辞”。《系辞传》所谓“圣人设卦观象,系辞焉而明吉凶”,就是这两种“彖”义。然而后来《系辞传》作者可又添上一层新意,说道:“爻彖以情言。”这个“情”,恐怕就是他所要发挥的大道理了。
今天你的信申释你那个“《象传》分裂《彖传》”的假设。我校读两传,觉得《象传》之释爻辞,的确与《彖传》相象。然而我想在你的分裂说以外另作假设,结论也以为《象》后于《彖》。
我的意思是:《彖传》先出,他注重一卦的“象”“位”;然而他或许只释卦辞而未及释爻辞。到《象传》作者出而竟其工。《象传》作者之释爻辞,当是仿效《彖传》的,所以它形式上相同,内容也很有些地方相近。然而模仿毕竟是模仿,他讲“人事”方面虽比《彖传》或其他传高明,而他讲“象”“位”竟有时说不通了。你来信说得好:“《象传》中爻的部分,除了这一点讲位之次序的犹有些意义外,其余简直望文生训,或把爻辞改头换面,或说些自己也不懂的囫囵吞枣的话。”这就显见得《象传》这一部分与《彖传》原不出一手了。你说《象传》出而改“彖”,有点类于夺人产物的强盗;我看他不过是沐猴而冠耳。
改“象”为“彖”一说,理由似不充足,不若保留他们各家原来的招牌,只要认清这一家的货物是仿效别家而质料未纯这一点就够了。
以上关于《易传》的话。
“文法的比较”研究,极好,当勉为之。
标点及抄录错误的地方承校正,甚感。
书中“包”字,唐石经作“苞”,未悉何以又改回来?“材”字据《校勘记》说宋本、古本、《足利》本等同,惟闽、监、毛本作“才”。石经先作“才”,后改“材”,依理以“才”为是。你说怎样?
我们现在就以唐石经为主;其有异文者,即附在《校勘记》内好了(连新出之汉石经亦然)。你的意见是否这样?
学生镜池上
(载《古史辨》第三册《上编》)