一、少阴病概说
少阴包括手少阴心与足少阴肾两脏,心为君主之官,肾为先天之本,通常是心火下蛰于肾,肾水上奉于心,心肾相交,水火既济,相互制约,维持人体正常的生命活动。
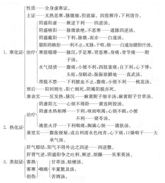
病至少阴,心肾阳气均虚,就会出现整体的虚寒征象,因此,少阴病的性质为全身虚寒证。少阴虚寒证的发生,有因心肾阳素虚而自感外邪,有由太阴虚寒证发展而来,有由阳经病误治演变而来,其中太阳病尤易转变为少阴病,以太阳与少阴相表里的缘故。然而这仅是少阴病阳虚或伤阳,从阴化寒的一个方面,还有邪热伤阴,而致阴虚阳亢从阳化热的另一方面。前者属于少阴寒化证,后者属于少阴热化证,两者病机截然相反,治法迥异,必须明确区分,庶免治疗失误。
二、少阴病寒化证的脉证
少阴寒化证为心肾阳虚的全身虚寒证,所以它的主要见证为无热恶寒、脉微细、但欲寐,以及四肢厥冷、下利清谷等。
(一)无热恶寒
太阳主表,病邪初伤,正气尚未虚弱,而能奋起与邪抗争,故在恶寒的同时多伴有发热;少阴阳气衰微,阴寒独盛,故只觉恶寒而并不发热,即所谓“无热恶寒者,发于阴也”。在太阳伤寒初起时,虽亦有恶寒而未发热者,但太阳病之恶寒为邪在肌表,卫阳被郁所致,阳郁必与邪争,则终必发热,所以太阳伤寒未发热的时间甚为短暂;本证之恶寒是阳虚不能温运于全身,即《内经》所谓“阳虚则外寒”之义,所以始终无热,在阳气未曾来复之前,恶寒必不能自罢,这是两者的不同处。
(二)脉微细
心肾阳气衰微,无力鼓动血行,则脉微无力,阳气虚而阴血亦弱,脉道不充,则脉形细小。临床所见微脉必然细小,所以微细并见。脉微细正是心肾阳虚的外候,不论什么病症,只要见到脉微细,就应从少阴心肾阳虚图治,而速进回阳救逆方剂。
(三)但欲寐
是一种神情衰倦的迷糊状态,并非真能安寐。《内经》谓“阳气者,精则养神”,今阳气衰微,神气失养,所以有此但欲寐情况。由于这种但欲寐为阳气衰微,因而与脉微细多同时并见。它与太阳病历时较久,邪去神恬的嗜卧有着本质的区别,切不可误认。它与热盛嗜卧也不相同,热盛嗜卧必昏糊不清,阳虚但欲寐则神识清楚,反应敏感,不难鉴别。
(四)四肢厥冷
厥冷又称厥逆,轻则手足厥冷,甚则冷至肘膝,通称四逆。主要因寒邪盛而心肾之阳大虚,不能温运于四肢,所以厥冷。太阴病虚寒程度不甚,一般手足不冷,而是手足自温。
(五)下利清谷
下利本是太阴病的主证,所谓“脾不伤不泻”,但太阴病下利不会完谷不化,只有当脾虚及肾,下焦肾阳衰微,不能熟腐水谷,犹如釜底无薪,才会下利完谷,因此,下利清谷,不属太阴,而属于少阴。也正因为太阴病仅为中焦虚寒,下焦阳气未受影响,所以太阴下利口多不渴;而少阴病不仅不能熟腐水谷,也不能化气升津,津液不能上腾,则下利多兼口渴。论中“自利不渴者,属太阴”、“自利而渴者,属少阴”,就是以口之渴与不渴为依据的。然而“自利而渴”也可见于邪热伤津证,如仅据此就作出少阴寒化的诊断,难保不发生差错,因此,论中又提出小便清利作为旁证,只有从整体出发,有联系的综合分析,才有可能得出正确的诊断结论。(参阅37,281,282,287条)
三、少阴病寒化证的辨治
(一)阴盛阳虚证治
证见四肢厥冷,下利清谷,脉沉微细,或呕不能食,或饮食入口即吐。肢厥下利,脉沉微细,乃少阴病阴盛阳虚的典型脉证,由于阴寒上逆,所以间可见到呕不能食或饮食入口则吐等证,治当回阳救逆,宜四逆汤。(参阅225,323,324条)
四逆汤方
甘草二两(炙) 干姜一两半 附子一枚(生用,去皮,破八片)
方组论述:附子温经回阳,生用则力猛效捷,干姜温中散寒,二药同用即干姜附子汤,能够迅复阳气,增入甘草的甘温补中,温养阳气,既能降低附子的毒性,又能加强姜、附的驱寒回阳作用。充分体现了方剂配伍的科学意义。
(二)阴盛格阳证治
本证四肢厥冷,下利清谷与四逆汤证同,所不同的是脉微欲绝,表明阳虚的程度更为严重,最大的区别是“反不恶寒”,为内脏阴寒至极,虚阳被格于外的假象,此时病势已趋危急,非大剂扶阳抑阴,则不足以挽回将脱之阳。所以治用通脉四逆汤。(参阅317,370条)
通脉四逆汤方
甘草二两(炙) 附子大者一枚(生,去皮,破八片) 干姜三两,强人可四两
方组及药后情况论述:本方与四逆汤药味相同,仅是姜附的用量较大,这是因为证势较四逆汤证严重,所以附子用大者一枚,干姜分量加倍,以大剂辛热振奋阳气,急驱在内之阴寒,使被格于外的阳气得以内返,则脉不出的亦可回复,故名通脉四逆汤。
(三)阴盛戴阳证治
本证与四逆汤证相较,厥冷下利、恶寒脉微等全同,只有面色微红,这是下焦阴寒气盛,虚阳被格于上的一种表现,由于全部寒象,独面部红赤似阳,因此称为戴阳。与通脉四逆汤证相较,本证虽面赤,但仍恶寒,格阳证则不恶寒。所以同是假热证,此为阴盛于下,虚阳被格于上;彼为阴盛于内,虚阳被格于外,又有着一定区别。阴盛格阳于外的,治宜通脉四逆汤通达内外阳气,已如上述,本证阴盛格阳于上,则宜用白通汤以宣通上下阳气。但是人体的上与外,常相联系,因此格阳于外的,亦可能见到面赤,格阳于上的,当进一步严重时,也可能由恶寒转变为不恶寒,所以应动态地去理解,不可绝对地看待。(参阅314条)
白通汤方
葱白四茎 干姜一两 附子一枚(生,去皮,破八片)
方组论述:本方即干姜附子汤加葱白组成,用葱白通被格于上之阳下交于肾,用附子启下焦之阳上承于心,干姜温中土之阳以通上下,用量很轻,意在迅速发挥通阳作用,与干姜附子汤之用小量的精神是一致的。因葱白色白能通阳气,所以方名白通。
(四)阴邪与阳药格拒证治
阴盛戴阳证,治以白通汤,照理应该阳复利止,今服药后非但下利未止,厥逆未回,反而无脉,并且干呕心烦。方与证既然符合,何以无效,反而病情加剧?这是下焦寒甚,阳药被阴寒格拒之故,所谓“甚大寒热,必能与违性者争雄”。所以仍用白通汤,但加入人尿、猪胆汁作为反佐,庶阳药不被阴寒所格,即《内经》“甚者从之”、“从者反治”的方法。(参阅315条)
白通加猪胆汁汤方
葱白四茎 干姜一两 附子一枚(生,去皮,破八片) 人尿五合 猪胆汁一合
方组及药后情况论述:本方即白通汤加人尿、猪胆汁。胆汁苦寒,人尿咸降,引阳药入阴,使不被寒邪所格拒,以利于发挥宣通上下的作用。方后云“若无胆亦可用”,是因为病势急剧,而猪胆汁非常备之物,恐怕一时难以办到,故特提出无胆亦可用,以免延误病机。后世有热药冷服的方法,虽然未用胆、尿,实际也寓有反佐的意义。当然如果条件许可,最好还是加用胆、尿,因为猪胆汁、人尿还有益阴滋液的特殊治疗作用。服本方后,如脉象微续不断,乃阳气渐复的佳兆。如药后其脉暴出,是将绝之阳得热药之助,残阳尽露,犹如“残灯复明”,一亮随熄,为必死之候。
(五)阴盛阳虚,寒湿郁滞证治
本证的主要特点是肢体疼痛,不仅身体痛,而且骨节痛,这是因肌体、骨节缺乏阳气温煦而寒湿郁滞的缘故。肾阳虚,故背恶寒而脉沉,里无热,故口中和而不燥不渴。四逆汤类方剂,虽有回阳救逆作用,但无驱寒湿功能,所以治疗本证,非四逆辈所宜,而当用具有温经驱寒胜湿功能的附子汤。
本证虚寒的程度轻于四逆汤证,不是四肢厥冷,仅是手足寒,不是全身恶寒,仅是背恶寒,而且没有下利清谷。本证的身体痛、骨节痛,与太阳伤寒证相似,但太阳伤寒恶寒发热而脉浮,且手足不冷;本证背恶寒、手足寒而脉沉,始终没有发热。本证的背恶寒,与阳阴病白虎加参汤证相似,但彼证是因热盛阳郁,必兼口燥渴;本证为阴盛阳虚,口中和而不渴。只要能于同中求异,细致分析,还是不难诊断的。(参阅304,305条)
附子汤方
附子二枚(炮,去皮,破八片) 茯苓三两 人参二两 白术四两 芍药三两
方组论述:本方重用熟附子以温经散寒镇痛,与人参相伍,温补以壮元阳,与白术、茯苓相伍,健脾利水以除寒湿,佐芍药和营阴而通血痹,且可加强温经止痛的效果。
(六)阴盛阳虚,水气浸渍证治
主证为腹痛下利,小便不利,四肢沉重疼痛,心下悸,头眩,身𥆧动,振振欲擗地。本证与附子汤证相较,彼证阳虚较甚而寒湿郁滞于身体骨节,本证阳虚略轻,主要是水气浸渍内外,内则腹痛下利、小便不利,外则四肢沉重疼痛。水气上凌于心,则心下悸,水阻而清阳不升,则头目眩晕,水气外侵筋脉,则身𥆧动、振振欲擗地。由于水气变动不居,所以病变的范围比较广泛,少阴阳虚兼水气,治当温肾阳以散水气,宜用真武汤。(参阅82,316条)
真武汤方
茯苓三两 芍药三两 生姜三两(切)白术二两 附子一枚(炮,去皮,破八片)
方组论述:本方以茯苓、白术健脾利水,附子、生姜温阳散水,芍药宣通血痹,与附子相伍,既可引附子入阴散寒,又能制附子刚燥之性,起到温经护营的作用。本方与附子汤的药物仅有一味不同,而治疗作用却有很大差异,其间用量也有一定关系,附子汤附、术倍用,并伍人参,旨在温补元阳;真武汤附、术半量,更佐生姜,意在温散水气。
(七)虚寒下利,滑脱不禁证治
主证为下利脓血,滑脱不禁,腹痛,小便不利,舌淡口和。下利脓血,有虚实寒热的不同,本证下利脓血,因为脾肾虚寒,所以下利不止,而脓血的色泽暗晦,阳虚而营血瘀滞,则腹痛喜按;滑脱不禁,水液全趋大肠,则小便不利。由于里虚且寒,必然舌淡口和,可资辨证参考。总之,本证下利是脾肾阳衰,下焦不固,因此,治宜温中涩肠固脱,方用桃花汤。(参阅306,307条)
桃花汤方
赤石脂一斤(一半全用,一半筛末) 干姜一两 粳米一升
方组及煮服方法论述:赤石脂固涩止利,干姜温运中阳,粳米补益脾胃,三物相伍,涩肠固脱的功效卓著。特别是赤石脂的用法尤具巧思,一半全用入煎,取其温涩之气,一半筛末,以药汁调服方寸匕,使直接留着肠中,以加强收敛作用。本方不仅治疗下利滑脱的便脓血证,凡是泻痢日久,属于滑脱不禁的,皆可应用。但对实邪末尽者,则不可用,以免留邪生变。
四、少阴病热化证的辨治
(一)阴虚阳亢证治
主证为心中烦,不得卧,口燥咽干,苔黄舌绛,脉象细数。邪入少阴,从阳化热,阴液为热所灼,不能上承,则口燥咽干;水亏不能上济心火,则心火独亢,阳亢不入于阴,阴虚不受阳纳,则心烦不寐。此与栀子豉汤证的虚烦不得眠不同,彼证由于热郁胸膈,故心中懊𢙐,且邪热犹在气分,而阴液未伤;本证阴虚阳亢,邪热入营,所以苔黄舌绛,脉象细数。真阴已虚,邪火复炽,治当清心火之亢,滋肾阴之虚,宜用黄连阿胶汤。(参阅303条)
黄连阿胶汤方
黄连四两 黄芩二两 芍药二两 鸡子黄二枚 阿胶三两(一云三挺)
方组论述:本方以黄连、黄芩清心火,以阿胶滋肾阴,鸡子黄佐连、芩,于清心火中补心血,芍药佐阿胶,于补肾阴中敛阴气,使心肾交合,水升火降,则心烦不寐自愈。
(二)阴虚水热相搏证治
证见下利,小便不利,咳嗽,呕吐,口渴,心烦不得眠等。本证心烦不得眠与黄连阿胶汤证不同,虽然也有阴虚,但并不太重,虽然有热,但阳气并不太亢,主要是水气不利而水热相搏,水气偏渗大肠,则小便不利而大便下利;水气上逆于肺,则为咳嗽;中攻于胃,则为呕吐;水气不化,津液不升,并兼阴虚有热,所以口干作渴,而心烦不得眠。本证与五苓散证均有脉浮发热、渴欲饮水、小便不利,但五苓散证的性质属寒而阴不虚,脉浮发热为兼表,其舌苔必薄白而润;本证的性质属热,不兼表证,其舌质必红而少津,此已见“阳明病篇”,不多赘述。阴虚与水气本是对立的两个方面,本证却兼而有之,因而形成复杂的局面,如果纯用利水法,则内热不除,而阴液更伤;如果纯用滋阴法,则停水反会加重,所以仲景立猪苓汤既滋阴清热,又分利水气以顾及全面。(参阅319条)
猪苓汤方
猪苓(去皮)、茯苓、泽泻、阿胶、滑石各一两
方组论述:猪苓、茯苓淡渗利水,阿胶滋肾养阴,滑石、泽泻利水清热,且不伤阴,合为滋阴清热利水之剂。
(三)阴液下泄,虚火上浮证治
证见下利,咽痛,胸满心烦。下利为液泄于下,液泄于下则阴伤,阴伤而虚火上浮,郁于咽喉则咽痛,肺燥气痹则胸满心烦。本证下利,既不同于邪热所致下利,也不同于阳虚所致下利,更不同于水气所致下利,实际上是脾的运化功能失健,致营养不能吸收而下泄,所以性质属于虚燥,因此,治疗本证,既不可苦泄,也不可淡渗,而应扶脾滋肾润肺,猪肤汤为最适合的方剂。(参阅310条)
猪肤汤方
猪肤一斤 白蜜一升 白粉五合
方组论述:方以猪肤滋肾,白蜜润肺,白米粉补脾。脾健则阴不下泄而利止,肾阴复则虚火不上浮而肺燥除,从而咽痛胸满心烦诸证均愈。滋润平补,堪称妙剂,实开营养疗法的先河。
五、少阴病类似证的辨治
厥逆、吐利、烦躁,为少阴寒化证的常见症状,但是也有因其他因素引起的,不可概认为阴盛阳虚而用姜附之剂。如“少阴病篇”中的四逆散证和吴茱萸汤证,实质上并非少阴阳虚阴盛证;又如咽痛诸证,除猪肤汤证属于少阴病范围,也都不是少阴病,只是根据辨证需要连类而及,均应实事求是地重新认识,庶免被传统说法所囿。
(一)热厥轻证
本证的四肢厥冷,是因肝气郁结,阳郁于里,不能透达于四肢所致,所以四肢虽冷而不太甚,不会像阳虚阴盛那样严重,亦决无下利清谷等证,同时脉多呈弦象而决不微细。由于肝气郁滞,还可见到胸胁苦满,口苦腹痛,泄利下重等证,治当疏肝解郁,透达郁阳,宜用四逆散。(参阅318条)
四逆散方
甘草(炙) 枳实(破,水渍,炙干) 柴胡 芍药
方组论述:方以柴胡疏肝解郁,枳实行气散结,芍药柔肝活血,甘草益脾缓急。肝郁得疏,气血宣通,则四肢厥冷自愈。
(二)肝胃气逆证
本证吐利,手足逆冷,烦躁欲死,极似阳虚阴盛的四逆汤证,但四逆汤证不会烦躁欲死,这是阳虽虚而未甚,尚能与寒邪剧烈抗争的表现,欲死为烦甚于躁,并非真正死候,所以治宜吴茱萸汤温降肝胃,泄浊通阳。本证烦躁欲死正是因呕吐剧甚,浊阴上逆的缘故,虽是吐、利并提,却是以吐为主,即使下利,亦决不是清谷,即使手足厥冷,亦不会太厉害。如再与“阳明病篇”和“厥阴病篇”所述的吴茱萸汤证联系互参,自可得到比较全面的认识。(参阅309条)
(三)客热咽痛证
本证的咽痛,咽喉部轻度红肿疼痛,病情轻浅,乃肺经感受客热,单用一味生甘草清热解毒即能胜任。如服后未效,是肺气不宣,可加桔梗以开泄肺气,使客热外达,则咽痛可瘥。前者即甘草汤,后者为桔梗汤。(参阅311条)
甘草汤方
甘草二两
桔梗汤方
桔梗一两 甘草二两
(四)创伤咽痛证
本证咽痛,多由咽部受到创伤所致,甚至发生溃疡,波及会厌,因而语言不利,声不得出。这是痰火郁结,治宜苦酒汤清热涤痰,敛疮消肿。(参阅312条)
苦酒汤方
半夏(洗,破如枣核)十四枚 鸡子一枚(去黄,内上苦酒,着鸡子壳中)
方组论述:方以苦酒(即酸醋)敛疮消肿,以半夏祛痰散结,以鸡子清润燥利咽。半夏得鸡子清,有利窍通声之功,无燥津涸液之虑;半夏得苦酒,能加强劫涎敛疮的作用。病在局部,故给药方法以频频含咽为佳。
(五)客寒咽痛证
本证咽痛是因寒邪外束,所以虽痛而不红不肿,且兼有形寒怕冷。治宜辛温散寒的半夏散,不宜散剂的可改为汤剂,寒邪得散,则咽痛自解。(参阅313条)
半夏散及汤方
半夏(洗) 桂枝(去皮) 甘草(炙)
方组论述:本方以半夏涤痰开结,桂枝通阳散寒,甘草补中缓急,药仅三味,配伍严谨,治客寒咽痛,非此莫属。
六、少阴病兼证的辨治
(一)少阴阳虚兼太阳表实证治
少阴虚寒证,一般是无热恶寒,脉沉;现在反见到发热,因知是兼太阳表证。恶寒发热同具,乃太阳表证的典型症状,何以不专属太阳?脉沉是审证的关键,表证脉当浮,却是脉沉,足征少阴阳虚不能与外邪相协应,是肾阳虚为主而兼有表证。由于少阴与太阳两经病候同见,因而传统上称作两感证。少阴阳虚当温,太阳表实当汗,两经同病,故宜温经与发汗同施。但是必须在里阳虚还不太甚的情况下,才能使用此法;若里虚较甚而见到下利清谷等证,则又当先温其里,而后再治其表。温经发汗的代表方为麻黄细辛附子汤;如病情轻而病势较缓的,可用麻黄附子甘草汤。(参阅301,302条)
麻黄细辛附子汤方
麻黄二两(去节) 细辛二两 附子一枚(炮,去皮,破八片)
麻黄附子甘草汤方
麻黄二两(去节) 甘草二两(炙) 附子一枚(炮,去皮,破八片)
方组论述:麻黄细辛附子汤以附子温经,麻黄发表,细辛佐附子,则温经之力宏,佐麻黄则解表之效著。
麻黄附子甘草汤,即上方去细辛加炙甘草而成。因病情比较轻缓,故不用细辛的辛窜,加用炙甘草以缓麻、附之势。
(二)少阴阴虚兼阳明里实证治
主证为口燥咽干,腹胀满,不大便,或自利青黑色清水,心下疼痛。此少阴病是指阳盛阴虚的热化证,口燥咽干,表明少阴真阴灼伤,而腹部胀满,大便不通,则是阳明肠府燥结,土实则水愈消,只有急下阳明之实,才能救少阴之真阴,所以应及时使用大承气汤。但也有热结旁流而自利清水,不夹渣滓,颜色青黑,此燥结迫液下泄,同样应当急下。少阴三急下证,与阳明三急下证虽然临床表现不同,而病机实质是一致的。如果单有少阴之虚,或单有阳明之实,均无需急下。(参阅320,321,322条)
七、少阴寒化证的预后
少阴病虽有热化证与寒化证之分,就其预后来说,则寒化证的病情尤为险恶,所以论中对寒化证预后问题的阐述比较详细,总的原则是取决于阳气之存亡,“阳存则生,阳亡则死”。大凡少阴病寒化证,由原来的四肢厥冷转为手足温暖;恶寒踡卧,转为时觉心烦欲去衣被;原来的下利清谷,逐渐停止,这些都是阳气已经回复,阴寒逐渐消散,正胜邪却的标志,其预后多良好。反之,如见恶寒身踡益甚,下利不止,手足逆冷不回,脉搏不至,或不烦但躁等证,都是阴寒极盛,阳气将绝的死候。亦有病势虽然危急,但阳气尚未脱绝,还可救治。若在厥冷下利之外,又出现了大汗出、呼吸浅表等证,为真阳涣散于外、生气告绝于内的表现;也有下利虽止,却见头眩,时时昏冒,这种利止不是阳复,而是液竭无物可下,液竭则孤阳无依而越脱于上,遂致时作昏冒,乃阴阳离决的表现,所以同属于不治的死候。
小结
