一、厥阴病概说
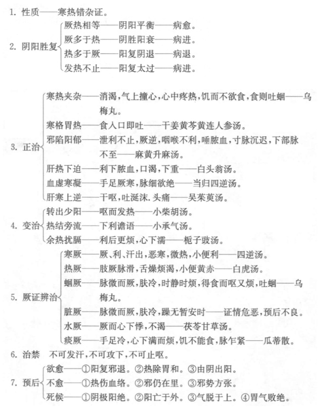
厥阴病属于寒热错杂证。由于厥阴是阴尽阳生之脏,病情演变多趋极端,不是寒极就是热极,而阴极则生阳,阳极则生阴,因此,它的证候特点是寒热混同出现。究其机转,不外两端:一是上热下寒,因阴阳各趋其极,阳并于上则上热,阴并于下则下寒。二是阴阳胜复,由于阴阳之消长与邪气之弛张,所以表现出厥热交替发作的证象。
厥阴病也有单纯的寒证与热证,但与太阴、少阴不同,寒证为血虚寒凝致厥,热证为肝热下迫下利。
厥阴病与其他经病的关系,既可由太阴、少阴传入,又可从三阳经内陷,其中尤以少阳病的病机相似,肝胆相连,少阳病里虚,邪易传入厥阴,厥阴病正复,邪可转出少阳。
二、阴阳胜复辨证
阴阳胜复是厥阴病的主要机转之一,具体表现在厥冷与发热的相互演变。厥冷与发热时间的长短,为决诊阴阳胜复的依据,一般说来,阴胜则四肢厥逆,阳复则厥回发热。根据厥与热时间的长短,可以有四种不同的病情:①发热与四肢厥冷的时间相等,象征着阴阳已渐趋平衡,是将要向愈的佳兆。②发热的时间多于四肢厥冷的时间,这是阳能胜阴,阳复阴衰,病邪已退的转归。③厥冷的时间多于发热的时间,象征着正气衰退,阳衰阴胜,为病情恶化的趋向。④阴证厥回发热,固然是阴退阳复之征,然而如发热持续不退,又为阳复太过,同样是病情的发展,不能断为痊愈。阳复太过在临床上有两种表现,一种是热伤上焦气分,为汗出咽痛喉痹;另一种是热伤下焦血分,为无汗,大便脓血。(参阅331,334,336,337,341,342条)
三、厥阴病的辨治
(一)寒热夹杂证
证见消渴,气上撞心,心中疼热,饥而不欲食,食则吐蛔。由于邪热在上,耗伤津液,故消渴,胃热气逆,故气上撞心,心中疼热,嘈杂如饥;肠中有寒,所以虽然饥饿却不欲食,勉强进食,就能引起吐蛔。本证寒热错杂,治疗亦当寒热并施。然病在厥阴,正气必衰,又当兼顾正气;所以治宜清上温下,益气养血,代表方为乌梅丸。不可攻下,误下则下寒更甚,而下利不止。(参阅326条)
乌梅丸方
乌梅三百枚 细辛六两 干姜十两 黄连十六两 当归四两 附子六两(炮,去皮) 蜀椒四两(出汗) 桂枝六两(去皮) 人参六两 黄柏六两
方组论述:本方辛温驱寒,苦寒清热,更重用乌梅之酸以滋肝、泄肝,佐人参、当归益气养血,寒热平调,刚柔互济,确实是治厥阴病寒热错杂证的良方,又善治蛔厥与久利。王晋三说:“乌梅渍醋益其酸,急泻厥阴,不欲其缓也;桂、椒、辛、附、姜重用辛热,升达诸阳,以辛胜酸,又不欲其收敛阴邪也;桂枝、蜀椒通上焦君火之阳,细辛、附子启下焦肾中生阳,人参、干姜、当归温中焦脾胃之阳,则连、柏泻心滋肾,更无亡阳之患,而得厥阴之治法矣。合为丸服者,又欲其药性逗留胃中以治蛔厥,俾酸以缩蛔,辛以伏蛔,苦以安蛔也。”章虚谷说;“木邪肆横,中土必困,故以辛热甘温助脾胃之阳,而重用酸以平肝,佐苦寒泻火,因肝木中有相火故也。”二氏对方义均有阐发,有一定参考价值。
(二)寒格胃热证
证见呕逆自利,呕吐物酸臭混浊,食入口即吐。此证因原有胃热肠寒,误用吐下,致中气更伤,下寒格热于上,而呕吐愈甚,从“食入即吐”来看,当是以上热为主,故用干姜黄芩黄连人参汤苦寒泄降以清上热,略佐辛温温阳以通寒格。(参阅359条)
干姜黄芩黄连人参汤方
干姜、黄芩、黄连、人参各三两
方组论述:本方芩、连、姜、参,也是泻心剂的主药,因而也具有苦泄辛开的作用。然而泻心剂主治痞证,本方却治寒格,其关键在于黄连用量的大小,泻心诸方黄连的用量仅一两,苦泄与辛开大致相等,本方黄连用至三两,是苦寒泄降为主,辛开为佐。假如当重用而用量不够,就难以收到预期的效果。有些医家泥定下寒解释本方的配伍作用,未免脱离实际。柯韵伯说:“呕家夹热,不利于香砂橘半,服此汤而晏如。”确属经验之谈。
(三)邪陷正伤,阳郁气滞证
证见泄利不止,手足厥逆,咽喉不利,唾脓血,寸脉沉而迟,下部脉不至。此是伤寒误下,表邪内陷,致阳郁不升,阴阳气不相顺接,所以手足厥逆。阳邪郁遏,气机窒而不宣,所以寸脉沉迟,下部脉不至。阴并于下则下寒而下利不止,阳并于上则上热而咽喉不利,唾脓血。证情寒热杂呈,虚实互见,但重点是邪陷阳郁,故治宜发越郁阳为主的麻黄升麻汤。(参阅357条)
麻黄升麻汤方
麻黄二两半(去节) 升麻一两一分 当归一两一分 知母十八铢 黄芩十八铢 萎蕤十八铢(一作菖蒲) 芍药六铢 天门冬六铢(去心) 桂枝六铢(去皮) 茯苓六铢 甘草六铢(炙) 石膏六铢(碎,绵裹) 白术六铢 干姜六铢
方组论述:本方具有清上热,温中寒,调和营卫,发越郁阳,滋阴养血的功用。方中麻黄、石膏、甘草(越婢汤主药)发越内郁之阳,桂枝、芍药配甘草,调和营卫,黄芩、知母、天冬清上焦之热,茯苓、白术、干姜温中渗湿,升麻升清解毒,当归、玉竹滋阴养血,以防发越之弊。药味虽多,但无一味虚设,在组织配伍上,堪称严密周到。
(四)肝热下迫证
证见利下黏腻脓血,腹痛,里急后重,肛门灼热,口渴,脉滑数。因肝经湿热下迫,壅结大肠,热伤血络,血为热邪所蒸腐,故便下脓血;湿热阻滞,气郁不通则腹痛,肝气下迫则里急后重;邪热伤津则口渴。总的病机是湿热壅结大肠,它与太阴、少阴的虚寒泄泻是完全不同的。既然是肝经湿热下利,那么治疗自应清肝凉血解毒,故以白头翁汤为主方。(参阅371,373条)
白头翁汤方
白头翁二两 黄柏三两 黄连三两 秦皮三两
方组论述:本证湿热郁滞于中,故以大苦大寒之药组合成方。白头翁入阳明血分,凉血清热,为治热痢之圣药。秦皮苦寒性涩,凉肝固下,黄连、黄柏泻心肝之火,四物同用,清肝凉血燥湿厚肠,治疗湿热痢疾,确有很高的疗效,直到现在还是被广泛的应用着。
(五)血虚寒凝证
本证的特点是手足厥寒,脉细欲绝。由于素体血虚,复感外寒,以致气血流行受阻,四肢得不到气血的温养,因而手足厥寒不温。脉细主血虚,与阳气衰微的“微脉”有别,细而欲绝,正是血脉为寒邪遏而不伸的现象。所以治宜当归四逆汤养血散寒,调和营卫。若病人素有久寒,可用当归四逆加吴茱萸生姜汤。(参阅351,352条)
当归四逆汤方
当归三两 桂枝三两(去皮) 芍药三两 细辛三两 甘草二两(炙) 通草二两 大枣二十五枚(擘,一法十二枚)
当归四逆加吴茱萸生姜汤方
前方加生姜半斤(切),吴茱萸二升。
方组论述:本方以当归养血为君,细辛散寒为臣,桂、芍、甘、枣调和营卫,通草通行脉络,全方有养血散寒、温通经脉作用,不仅能治厥阴血虚寒凝致厥,由此而致的许多病证,用之都有良效。吴茱萸、生姜温肝和胃,所以内有久寒,于当归四逆汤中加入二味。
(六)肝寒上逆证
主证是干呕,吐涎沫,巅顶疼痛。由于寒邪内犯厥阴,浊阴之气上逆,痰涎随之上升,所以干呕,吐涎沫;厥阴经脉上行巅顶,阴寒之气上冲,因而巅顶疼痛。与“食谷欲呕,属阳明也”(阳明病篇),“少阴病,吐利,手足厥冷,烦躁欲死者”(少阴病篇)的临床表现虽有不同,但病机是一样的,因此都可用吴茱萸汤,以温降肝胃,泄浊通阳。(参阅243,309,378条)
吴茱萸汤方
吴茱萸一升(汤洗七遍) 人参三两 大枣十二枚(擘) 生姜六两(切)
方组论述:吴茱萸苦辛而热,气躁入肝,平肝气泄胃浊之功最速,故用为本方主药。佐重量生姜散寒降逆止呕,使胃浊随吴茱萸而下泄。但苦降辛散,有耗散阳和之弊;所以更伍人参、大枣益气固中,庶使萸、姜充分发挥平肝泄浊功能,而头痛呕吐皆愈。
四、厥阴病变证的辨治
(一)邪转少阳证
厥阴病见到呕而发热,是正气来复,由阴转阳的佳兆。呕是少阳主证,发热乃阳复之征,因此,治当和解少阳,用小柴胡汤。(参阅379条)
(二)热结旁流证
厥阴病见到下利谵语,兼有腹满痛,潮热烦渴,小便赤涩,舌苔黄厚干燥,脉象滑数有力。这种下利,既不同于下寒,也不同于肠热,而是属于厥阴邪热外出,与肠中糟粕相结的热结旁流证,实热上灼神明,所以谵语。燥实内结,非攻不去,但燥结有轻重,攻下有缓急,本证为阴证转阳,故只用小承气汤和下之。(参阅374条)
(三)余热扰膈证
本证下利后更烦,显然是余热未净,留扰于胸膈之间,故心烦不安。非有形邪实致烦,应是属于虚烦范围,按之心下濡,即是辨证的眼目。既然是热扰胸膈,自当以清宣郁热为治,可用栀子豉汤。(参阅375条)
五、各种厥逆证的辨治
厥逆是厥阴病的常见证候之一,因为厥阴为阴尽阳生之脏,故厥阴病阴阳一有偏胜,就容易发生厥逆。但导致阴阳偏胜而成厥逆的病因颇多,本篇就列举了寒、热、蛔、脏、水、痰等各种厥逆证,有的属于厥阴病,有的不属厥阴病,而是为了鉴别比较连类而及,旨在示人辨证论治的方法,所以亦颇有指导意义。
(一)寒厥证治
证见下利厥逆,大汗出,小便清利,恶寒,脉微欲绝,或身有微热。乃因阴寒内盛,阳气衰微,内不能温运脏腑,外不能充达四肢,所以下利厥逆,小便清利而恶寒。虚阳外越,卫气不固,可见到大汗出,或虚阳外浮而身微热。脉微欲绝,是阴盛阳衰的主要佐证。本证可见于厥阴病的极期,实质上是心肾阳衰的少阴病,所以治同少阴,急当用四逆汤回阳救逆。(参阅353,354,377条)
(二)热厥证治
证见脉滑而厥,口干舌燥、烦渴引饮、小便黄赤。此由邪热深入,郁结于里,阳气被阻,不能外达于四肢所致。辨证的主要依据是“脉滑”,这与虚寒厥逆的脉微细迥乎不同,所以说“脉滑而厥者,里有热也”。不仅在脉象有其特点,邪热内郁,灼烁津液,必然还有口干舌燥、烦渴引饮、小便黄赤等热证,只要仔细辨证,是不难得出正确诊断的。证属无形热郁于里的热厥,故治宜白虎汤清其里热。若兼见腹满便秘、潮热谵语等证,则为有形热结致厥,又非清法所宜,而当治以攻下方法。(参阅335,350条)
(三)蛔厥证治
证见脉微而厥,肤冷,病者静而复时烦,须臾复止,得食而呕又烦,平素有吐蛔史。由于胃肠虚寒,蛔虫内动,动则烦扰不安,静则安宁如常。蛔虫时动时静,所以患者一刻儿烦扰,一刻儿安宁。进食时谷气四溢,蛔闻食臭而动,病人又烦扰不舒。肝气上逆,蛔虫随逆气而上越,所以常自吐蛔。四肢禀气于脾胃,脾胃寒则阳气不能充实于四肢,所以肢厥肤冷。阳虚气弱,所以脉搏微弱无力。本证的厥冷,虽然与虚寒有关,但又不完全同于寒厥,而是挟有蛔虫内扰,阴阳逆乱致厥,胃肠虽寒而膈间却热。它的辨证关键是时烦时静,得食而呕,又烦,常自吐蛔等。本证病机为肝气上逆,膈热肠寒,所以治当寒热并用,平肝泄热,温胃安蛔,宜乌梅丸。(参阅338条)
(四)脏厥证治
脏厥的脉证特点,不但脉微而厥、肤冷,而且躁无暂安时。本证厥冷,是真阳衰微已呈脱绝的阶段,脉微肢厥,肤冷如冰,是体表之阳将绝,躁扰不停,是无根之虚阳已至飞越的境地,有阴无阳,为厥证中最严重的证候。仲景未出方治,大都认定为不治死候。但也不应坐以待毙,而应当积极抢救,及时使用回阳救逆之剂,如姜附、四逆、白通等方,以及灸气海、关元等穴,或可挽救于万一。
(五)水厥证治
本证特点是在肢厥的同时,伴有心下悸。从“水气凌心则悸”,知心下悸是水邪乘心,心阳失御所致,由是推断本证的四肢厥冷也是水气所导致。水气内停,阳气被阻而不得外达于四肢,所以四肢厥冷。既然是水气内停,还当有小便不利,口不渴,舌苔白滑等证,可作为辨证参考。治病必求其本,本证厥逆,由水饮所引起,故当先治其水饮,用茯苓甘草汤温胃散水,水饮去则阳气布而厥逆自回。假使未遵循这一原则,而但治其厥,不但厥逆不愈,而水气浸渍入肠,病情就会进一步发展,增加下利的变证。(参阅73,356条)
(六)痰厥证治
病人手足厥冷,心下满而烦,饥不能食,脉象乍紧。痰厥是指因痰涎实邪壅塞膈上,胸中阳气为邪所阻,不能外达于四肢而手足厥冷。痰涎阻滞,气郁不宣,所以心下满而烦闷,胃中知饥而口不能食。正气与膈上实邪相搏,所以脉乍紧。脉证合参,胸膈实邪无疑,从而确诊本证厥逆为痰厥。根据病机推测,还可能有胸中痞硬,气上冲咽喉不得息等证。《内经》说:“其在上者,因而越之。”胸膈实邪,故宜用瓜蒂散以涌吐之。(参阅355条)
瓜蒂散方
瓜蒂一分(熬黄) 赤小豆一分(香豉一合)
方组论述:本方瓜蒂极苦,性升催吐,赤小豆味酸性泄,兼能利水消肿,两药合用,有酸苦涌泄之功,再加香豉的轻清宣泄,更能加强催吐的功效。如服后不吐,可少少加之,得快吐乃止。诸亡血虚家,不可使用本方。
六、厥阴病的治禁
(一)不可攻下
攻下方法,施于正盛邪实的病证,确有立竿见影的效果,但必须邪热归聚肠府,燥结不通,方能一下而愈。厥阴病是邪正相争的严重阶段,此时如正气胜邪,能祛邪外出,预后多吉;正不胜邪,即溃于厥阴,预后多凶。从厥阴病本身来讲,不管正邪的胜负若何,都不可用攻下方法。论中曾举四肢厥逆为例,提出“诸四逆厥者,不可下之,虚家亦然”,说明了虚寒性质的厥逆,即使见到不大便,亦不可使用下法。又如“伤寒五六日,不结胸,腹濡,脉虚,复厥者,不可下;此亡血,下之死”,更是具体的例子。总之,治疗厥阴病,不得妄施攻下。当然,厥逆未必尽属虚证,也有因于热实而应当攻下的,又不在此例。应当辩证地看待,不可拘执一面。(参阅330,347条)
(二)不可发汗
汗法只适用于太阳表证,少阳、阳明、太阴、少阴病都不用汗法,即使兼有表证,也只能酌情兼用。厥阴病不仅属于里证,而且是处于正邪相争的严重阶段,所以更不可使用汗法。对此《论》中仅举两个例子:一是“下利清谷,不可攻表。汗出必胀满”。(严格地讲,下利清谷,应属少阴)这是虚寒下利误用发汗而产生的变证。下利清谷,阳气已经虚衰,误用汗法,则阳气更伤,浊阴填塞,因而腹部胀满。二是“厥应下之,而反发汗者,必口伤烂赤”。这是热厥证误用汗法而产生的变证。热厥多因热陷于里,阳气不得外达所致,如属有形热结,必须治以攻下,里实去而阳气通达,则厥自愈。所以说“厥应下之”。反用汗法而误攻其表,汗出津伤,阳热更甚,热势上炎,因而口伤烂赤。如果是无形热郁于里而致的厥逆,也只宜清法,同样不可发汗,误发其汗,也必发生津伤热炽的一系列变证。总之,厥阴病不可发汗。(参阅335,364条)
(三)痈脓致呕,不可治呕
呕,是机体抗病祛邪由口腔外出的反映,所以在治疗上应注意祛除病因,而不是单纯止呕。如寒邪内犯的呕,治宜温中驱寒;热邪内犯的呕,治宜清泄邪热;水饮内停的呕,治宜淡渗利水等。本证呕吐,乃是内有痈脓,正气祛邪向外的表现,只有帮助正气排除痈脓外出,才是积极的治本方法,脓排尽则呕自止。如果不治痈脓,但用止呕,不仅无效,因痈脓不得排出,势必发生其他病变,带来不良的后果。所以仲景特申“呕家有痈脓,不可治呕”的禁例,有着十分重要的意义。(参阅376条)
七、厥阴病的预后
厥阴病有关预后的内容很多,不仅有对生死的预断,而且有对病势进退的推测,要在示人于动态中分析病情的辨证方法,兹分别简述如下。
(一)辨欲愈、不愈
例如同样是发热下利,有欲愈与不愈的两种趋向,主要从发热的程度结合脉象的变化来综合判断,一般发热不甚,脉弱或微数,这是阳复邪减,虽然下利,必自愈。若热高而脉大,则为未止;若仅寸脉浮数,而尺中自,这是热伤阴络之征,不但下利不会自止,而且将发生下利脓血。又如热厥轻证“热少微厥指头寒,嘿嘿不欲食,烦躁”,有转愈与转剧的两种转归:一种是数日后小便清利,欲得食,标志着里热已除而胃气渐和,从而知病情已向好的方面转化为欲愈。另一种是肢厥加重,并且呕而胸胁烦满,热深则厥深,表明病情转剧,里热转甚,热伤营阴则将续发大便脓血。又如“厥阴中风,脉微浮为欲愈,不浮为未愈”。微浮为阴病见阳脉,由内向外,由阴转阳,因此有欲愈之机;若脉不浮,则病仍在里,所以为未愈。就脉象来推测病变转归,确实有一定参考价值,但是决不能理解成唯一依据,必须四诊合参,综合分析,才能得到比较正确的诊断。(参阅327,339,360,363,365,367条)
(二)辨死候
辨厥阴病死候,和少阴寒化证的死候基本一样,也是取决于阳气损伤的程度,阳亡者死。厥阴的阴胜阳虚证,大多有下利、手足厥冷等证,严重的则脉绝不见,此时即使兼有发热,也不可误认为阳复,而是虚阳浮越于外。经过治疗,厥冷依然不回,脉象依然不还,而且躁不得卧,表明阳气已绝,多属于死候。如果病程不长,下利后手足厥冷,脉绝,尚可积极治疗,等待一昼夜之后,脉仍不还的,才是死候,不可过早地下结论。若汗出不止,是阳气亡于外;若微喘,是真气脱于上;若脉反实,是胃气败绝,也都是已无治疗余地的死候。当然,今天的医疗条件比较优越,前人所说的死候,并非都无法挽救,因此,应当积极设法抢救,而不应诿为不治。(参阅343,344,345,346,362,368,369条)
小结
